Slate

Mobile App
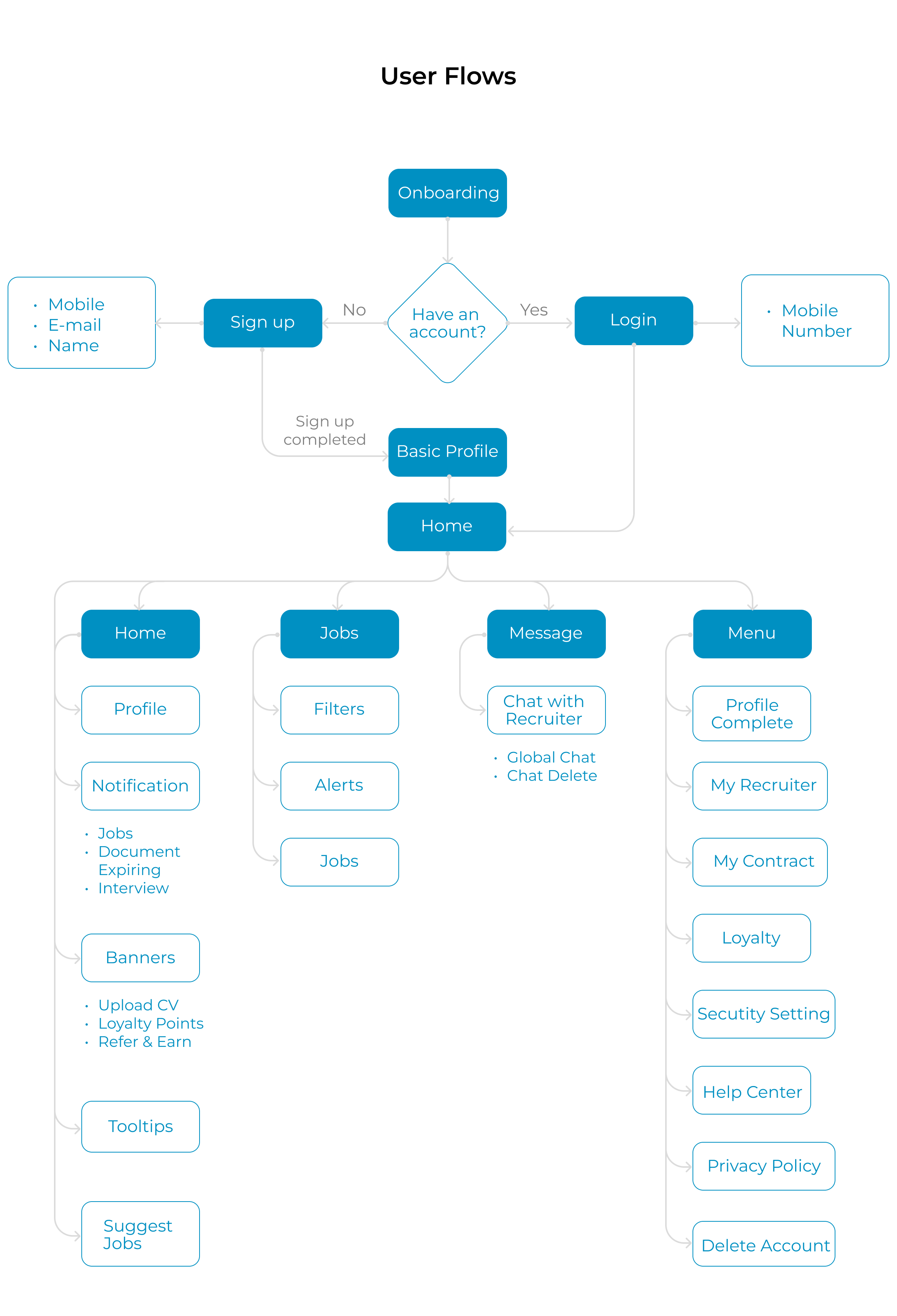
This case study delves into the comprehensive design of the Slate Healthcare app—designed to offer a seamless mobile experience, improve healthcare job discovery, and enhance user engagement. With intuitive job matching, simplified profile management, and real-time updates, this project showcases how design, functionality, and strategy come together to deliver a highly efficient, user-centered platform for healthcare professionals.